Projet Arboretum de Sibang : réhabiliter l’IPHAMETRA
C. Cas pratique de projet géré durant le stage
Durant la période de stage, nous avons participé à plusieurs activités.
La première est la participation à la mise en place d’un projet intitulé « Arboretum de Sibang » et la seconde est celle liée à la proposition d’un projet.
1. Projet « Arboretum de Sibang »
a) Présentation de l’ « Arboretum de Sibang »
Figure 22: Arboretum de Sibang
Source : Google Earth, Auteur
L’arboretum de Sibang est une forêt gérée par l’Institut de Pharmacopée et de Médecine Traditionnelle (IPHAMETRA) et qui couvre une superficie de 16 hectares divisés par des allés espacées de 50 mètres par des chemins perpendiculaires distants de 50 mètres.
Cet arboretum est riche en espèces forestières telles que le Fromager, l’Okoumé, la Liane géante, le Moabi, le bois d’ébène. Il regorge aussi de curiosités telles que l’arbre à cadenas, le phénomène d’anastomoses racinaires chez l’Okoumé, le grand fromager vieux d’une centaine d’années et bien d’autres.
On y trouve également quelques espèces animales comme le renard, l’écureuil, le serpent etc.
L’arboretum de Sibang offre des visites touristiques au public tous les jours, notamment du lundi au samedi. En raison du développement spontané de nombreuses plantes, l’arboretum de Sibang offre aujourd’hui le visage d’une forêt naturelle au cœur d’une ville comme Libreville. (Brainforest)
b) Résumé du projet
Dans l’optique poursuivre le développement et de lutter contre le changement climatique, il est nécessaire de mettre en place des mécanismes de développement durable.
C’est dans ce sens que le Gabon a entrepris d’impulser une dynamique nouvelle à travers la mise en œuvre du Plan Stratégique Gabon Emergent.
Avec cette décision, le pays s’engage à développer plusieurs secteurs afin de favoriser la diversification de son économie. Parmi ces secteurs, on retrouve le secteur du tourisme.
Ainsi, l’Institut de Pharmacopée et de Médecine Traditionnelle (IPHAMETRA) est un Institut du Centre National de la Recherche Scientifique et Technologique (CENAREST) qui a été créé pour étudier la flore, répertorier, vulgariser et promouvoir l’utilisation des plantes médicinales et alimentaires dans le but de participer à la lutte contre les maladies. En plus, l’IPHAMETRA propose des visites touristiques avec la forêt située en son sein.
Ce projet vise à réhabiliter l’IPHAMETRA à travers le développement de l’écotourisme et le tourisme médical pour le développement social et économique du Gabon, et pour la lutte contre le réchauffement climatique.
Les principales interventions vont porter sur le renforcement de ses capacités, la résolution des conflits avec la population locale, et enfin sa valorisation.
Ces interventions auront pour activités : l’achat des équipements et du matériel, les campagnes de sensibilisation, l’organisation des activités culturelles, éducatives.
c) Objectifs et résultats du projet
L’objectif global du projet est de réhabiliter l’IPHAMETRA pour l’amélioration des conditions de vie des populations gabonaises à travers la promotion de l’écotourisme et du tourisme médical.
Cet objectif se décompose en plusieurs objectifs spécifiques.
Objectif spécifique 1 : Renforcer les capacités de l’IPHAMETRA.
Résultat 1.1 : Les conditions de travail du personnel sont améliorées
Résultat 1.2 : La formation des chercheurs, des techniciens et des étudiants a augmenté
Résultat 1.3 : L’offre des soins a augmentée.
Résultat 1.4 : L’accès aux soins des populations a augmenté.
Objectif spécifique 2 : Résoudre le conflit avec les populations locales.
Résultat 2.1 : La biodiversité est préservée.
Résultat 2.2 : Les populations sont sensibilisées sur l’écotourisme et le tourisme médical.
Résultat 2.3 : La lutte contre le réchauffement climatique est effective.
Objectif spécifique 3 : Valoriser l’IPHAMETRA
Résultat 3.1 : Le nombre de visiteurs a augmenté.
Résultat 3.2 : Les investissements publics ont augmenté.
Résultat 3.3 : Le chômage a baissé.
d) Activités proposées au sein de la cellule de réflexion
Dans la cellule de réflexion créée pour la mise en place du projet « arboretum de Sibang », nous avons réfléchi sur les activités qui pourraient être proposées afin d’optimiser l’attraction et la rentabilité du parc.
Insertion et présentation de l’activités traditionnelles
Construction des huttes et autres pour présenter aux touristes. La présence des huttes dans le parc aura pour objectif de représenter de manière simple la manière dont les peuples autochtones vivent, sensibiliser le public sur la nécessité de préserver les forêts dans l’optique d’aider ces peuples à conserver leur mode de de vie “primitif” et “durable”.
Construction des aires de relaxation et de repos
Loin des nuisances de la grande ville, certaines personnes cherchent des endroits de relaxation. Cet endroit pourrait abriter des aires de repos qui respectent l’environnement, qui proposent des services adaptés : repas traditionnel, musique traditionnelle, activité de méditation.
En outre, créer des lieux de camping et d’hébergement pour les visiteurs afin que ces derniers observent de nuit par exemple des animaux dans leur milieu naturel.
Mettre des étiquettes
Mettre des noms, âges, espèce, importance sociale, photo sur les essences les plus importantes pour donner une précision sur chaque essence, sur la durée de vie, le type d’essence dans le but d’informer les visiteurs.
Proposer les noms de la même essence dans certaines langues. Si possible évoquer la place de l’essence dans les croyances ou culture nationale.
Créer une carte du parc pour mieux se retrouver
La carte permettra premièrement de mieux s’orienter. En outre, des indications sur la localisation de certaines essences spécifiques permettront aux visiteurs d’avoir une représentation de l’emplacement exact des essences qu’ils souhaitent spécifiquement visiter.
Espace de photos de mariage traditionnel
Aménager des espaces dédiés aux photos de mariage traditionnel. Ces endroits doivent être naturels et l’aspect culturel proviendra du côté vestimentaire (Des modèles pour les photos de publicité) des personnes qui souhaitent prendre des photos.
Organisation des visites guidées (privé, publique et scolaire)
L’activité principale du site consistera à faire des visites guidées. Avoir un calendrier bien précis qui présente des dates de disponibilité pour les visites de groupe et personnelles.
Pour les visites de groupe, privilégier les visites des personnes de culture différente, ainsi chacun pourra évoquer la spécificité d’une chose bien précise selon sa culture.
Court métrage
Faire connaître le site aux cinéastes nationaux et étranger, ce dans le but de les inciter à tourner des scènes dans un décor naturel en respectant l’environnement.
Mettre des noms des personnages traditionnels/ des rites/ ou croyances dans les allées
Cela consiste à appeler des allées par des noms des personnages traditionnels qui ont marqué leurs époques. Donner un descriptif clair de leurs vécus.
Proposition de cours sur le terrain
Avoir des partenariats avec des établissements qui forment dans le domaine de la forêt (gestion de forêts, tourisme, botanique, etc.) pour permettre aux étudiants, à travers des visites, d’asseoir leurs connaissances théoriques sur le plan pratique.
Organiser des programmes afin de transmettre les concepts écologiques aux élèves et aux étudiants.
Créer une page Facebook pour la vulgarisation de site
La promotion peut se faire à travers plusieurs canaux. La création d’une page Facebook permettrait de faire découvrir à un autre public le site et permettre ainsi à ce public de faire une visite virtuelle du site.
Vulgariser/Promouvoir l’écotourisme
Informer les établissements du secteur touristique sur l’ouverture du parc, prendre des photos et créer des calendriers pour promouvoir le parc, pancarte à l’entrée du parc ou non loin pour informer les riverains, avec des photos si possibles.
Proposer une publicité ou un tournage et présenter aux médias pour faire la promotion du parc.
Des activités des écoliers du primaire
Organiser des visites à caractère éducatif pour les écoliers dans le but de les inculquer les bases concernant les questions du développement durable et la protection de l’environnement.
Créer un service numérique pour la gestion du site
Rendre accessible l’information pour la prise de rendez-vous, les types de service offert, le calendrier de disponibilité. Proposer des photos/images de l’arboretum afin de retenir l’attention de l’internaute.
Aménager des lieux de restauration où se trouveraient des mets traditionnels
Préparer des services en fonction de la demande des visiteurs. Par exemple les mets traditionnels à proposer, les lieux de repos peuvent être proposés en fonction des besoins de la clientèle.
Ainsi si certains services peuvent être programmés en avance, la préparation du site se fera selon ce qui a été programmé, ce dans l’optique d’éviter l’improvisation et fournir par conséquent un service de qualité.
Aménager des lieux où les visiteurs pourraient grimper sur des arbres adultes à travers un système de cordes
Un autre service qui pourrait être proposé est la vue en hauteur. Pour ce faire, on pourrait proposer, comme mentionné, des arbres sur lesquels les visiteurs peuvent grimper soit pour la vue en hauteur ou alors pour prendre des photos.
2. Proposition du projet : « Financer le développement durable à travers les organisations non gouvernementales »
Le projet « Financer le développement durable à travers les organisations non gouvernementales » vise principalement à aider les ONG à être autonome en matière de financement.
Les différentes dimensions des objectifs de développement durable (économique, sociale, culturelle, technologique…) offrent un large choix de thématiques pour lesquels les ONG pourraient proposer des projets et ainsi contribuer à l’atteinte de ces objectifs sur un plan local.
Pour ce faire, le projet se propose d’abord d’informer les ONG sur les différents aspects liés au développement durable, puis effectuer des séances de renforcement des capacités en matière de montage de projets et recherche de financements. Et enfin, proposer un annuaire sur les potentiels bailleurs de fonds (en Afrique centrale) pour chaque projet associé à une thématique bien précise des objectifs du développement durable.
a) Contexte et justification du projet
L’adoption des objectifs de développement durables (ODD) a fortement contribué à la prise en compte de plusieurs dimensions (économique, sociale, culturelle, technologique…) du développement dans la mise en place de politiques publiques.
Portés à l’échelle internationale par les institutions de l’ONU (FAO, PNUD, UNICEF, etc.); la Banque mondiale; l’Union européenne; les Banques et Agences de développement (BAD, AFD, ACDI…), plusieurs pays en développement ont adopté dans leurs agendas de développement ces objectifs de développement durable.
Toutefois, les contraintes budgétaires, la fragilité et l’exposition de ces pays à la conjoncture économique internationale limitent la prise en compte des différentes dimensions du développement durable dans leurs processus de développement.
Le Gabon, comme plusieurs pays en développement, a développé son programme de développement à travers son Plan Stratégique Gabon Emergent (PSGE).
Ce document regroupe un ensemble de projets et programmes autour de trois piliers : le Gabon vert, le Gabon industriel et le Gabon des services. Un accent important a été mis sur le développement inclusif et durable notamment à travers une croissance de même portée.
Ces dernières années ont été marquées par une forte récession liée à la baisse de ses recettes d’exportation de matières premières dont le pays est fortement dépendant.
Cette contrainte budgétaire a fortement réduit l’action des pouvoirs publics dans la mise en place de ces projets et réduisant par la même occasion son soutien financier aux différentes ONG, lesquelles sont des partenaires au développement du pays.
La dimension internationale des ODD est donc une opportunité pour ces différentes ONG de rechercher des financements pour la mise en place de projets en rapport avec les objectifs de développement durable.
Cependant, l’absence de vision claire sur les différentes dimensions des ODD, le manque d’informations sur les possibilités de financement de projets et la faiblesse du capital humain en matière de montage de projets sont autant d’obstacles qui affaiblissent l’action des ONG au Gabon en particulier et dans plusieurs pays en développement en général.
C’est donc dans ce contexte que le projet « Financer le développement durable à travers les ONG » s’inscrit. Celui-ci a pour principal objectif de renforcer l’appropriation des ODD et aider les ONG à être autonomes en matière de financement et contribuer ainsi à la réalisation des ODD à l’échelle locale.
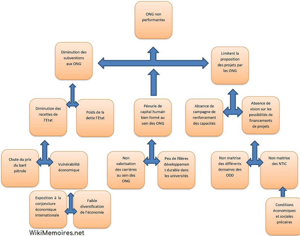
b) Analyse de la problématique
De cette analyse, la non-performance des ONG découle de trois principaux problèmes internes et externes. En effet, sur le plan externe, l’absence de subventions de l’Etat crée des tensions de trésorerie lesquelles limitent le développement des activités des ONG.
En outre, l’absence de capital humain bien formé au sein des ONG, l’absence de campagne de renforcement des capacités sur les ODD et le financement des projets sont autant d’obstacles qui limitent la diversification des sources de financement des ONG à travers le montage de projets.
L’efficacité de l’action des ONG passe inévitablement par une totale indépendance en matière de financement.
c) Objectifs des projets et résultats
Objectif Global : Renforcer l’appropriation des objectifs de développement durable et aider les ONG à être autonome en matière de financement en vue de contribuer à la réalisation des ODD à l’échelle local.
Objectif spécifique 1 : Informer les ONG sur les différents aspects liés aux objectifs de développement durable pour la proposition de projets.
Objectif spécifique 2 : Informer les ONG sur les possibilités de financement, le montage de projets et les méthodes de candidature.
Objectif spécifique 3 : Proposer un annuaire permettant d’identifier les financements, les méthodes de montages de projets et les méthodes de candidature.
Résultat 1 : Les ONG ont une vision claire des différents domaines liés aux développement durable et peuvent proposer des projets en rapport avec un des objectifs.
Résultat 2 : Les ONG sont capables de rechercher efficacement les financements, sont autonomes dans le montage de projets, connaissent les différentes méthodes de candidature.
Résultat 3 : Mise à la disposition du public d’un annuaire regroupant les bailleurs de fonds et servant de guide dans le montage de projets et les méthodes de candidature.
d) Cadre logique du projet
| TITRE | OBJECTIF GLOBAL | OBJECTIF SPÉCIFIQUES | RÉSULTATS | INDICATEURS | ACTIVITÉS |
| Projet «Financer le développement durable à travers les ONG » | Renforcer l’appropriation des ODD et aider les ONG à être autonome en matière de financement en vue de contribuer à la réalisation des ODD à l’échelle local. | Informer les ONG sur les différents aspects liés aux objectifs développement durable pour la proposition de projets. | Les ONG ont une vision claire des différents domaines liés aux développement durable et peuvent proposer des projets en rapport avec un des objectifs. | 100% d’ONG répertoriées sont invitées Taux de participation supérieur à 60% Taux de satisfaction supérieur à 60% Pertinence des questions posées Nombre de vue des vidéos sur Facebook | Présentation de la place des ONG dans les ODD Présentation des ODD Présentation des projets financés |
| Informer les ONG sur les possibilités de financement, le montage de projets et les méthodes de candidature. | Les ONG sont capables de rechercher efficacement les financements, sont autonomes dans le montage de projets, connaissent les différentes méthodes de candidature. | 100% d’ONG répertoriées sont invitées Taux de participation supérieur à 60% Taux de satisfaction supérieur à 60% Pertinence des questions posées Nombre de vue des vidéos sur Facebook | Formation sur le montage des Projets Présentation des moyens de financement Formation à la recherche de financement et methodes de candidature | ||
| Proposer un annuaire permettant d’identifier les financements, les méthodes de montages de projets et les méthodes de candidature. | Mise à la disposition du public un annuaire servant de guide dans l’élaboration de projets en rapport avec les ODD, les méthodes de montage de projets, les possibilités de financements et les méthodes de recherche de financement. | 100% des bailleurs en Afrique centrale doivent être représentés Contacts des bailleurs bien définis 100 des ONG participantes ont un exemplaire | Présentation de l’annuaire Formation à l’utilisation de l’annuaire Recommandation et conseils pratiques |
e) Localisation du projet
La localisation du projet dépend fortement de la présence des ONG et du taux d’urbanisation. En effet, Libreville et Port-Gentil détiennent plus de la moitié de la population du pays et par conséquent plus d’ONG. Le projet sera localisé dans deux provinces dont les villes sont les suivantes :
- Libreville
- Port-Gentil
Aussi, pour les ONG existant dans les localités non prises en compte dans le projet, une invitation pour participer au projet sera envoyée.
f) Bénéficiaires du projet
Le projet s’adresse tout d’abord aux ONG. Toutefois, d’autres personnes physiques et morales peuvent bénéficier de la mise en place du projet. Ainsi, les principaux bénéficiaires du projet seront :
- Les ONG : qui jouent un rôle essentiel dans la réalisation des ODD à travers des actions de terrain et le suivi de projets dont l’impact social et environnemental est important;
- Les Associations : qui ont des projets ou des idées de projets mais manquent de subventions, de financements ou de capital humain pour le montage de projets;
- Coopératives : qui ont des projets ou des idées de projets mais manquent de subventions ou de financements;
- Les entreprises privées : qui peuvent être des sources de financement à travers des appels à projet dans un des domaines des objectifs du développement durable.
- Les entrepreneurs : qui font face aux problèmes de rationnement de crédit et sont détenteurs de projets pouvant avoir un impact social important;
- Les étudiants : qui constituent un capital humain important et qui peuvent orienter leurs carrières professionnelles au sein des ONG et ainsi participer à l’élaboration de projets en rapport avec les ODD;
- Les particuliers : qui veulent comprendre les enjeux du développement durable.
g) Séquences d’exécution du projet
*: nombre de mois
Phase 1 : Cette phase consiste à effectuer des recherches (documents, colloques, séminaires, conférences, etc.), mais aussi des entretiens téléphoniques avec des responsables des structures susceptibles de financer des projets.
Ces entretiens téléphoniques permettront d’avoir plus d’informations sur les types de projets financés et les calendriers de candidature. Cette phase est assez importante car elle permet de trouver des informations pertinentes qui seront dans l’annuaire.
Phase 2 : La seconde phase sera uniquement consacrée à la rédaction de l’annuaire.
C’est la partie la plus longue du projet car elle mobilisera plus de temps mais aussi de ressources humaines. Aussi, un temps important sera consacré à la relecture, la correction et l’impression.
Phase 3 : Dans cette phase, il sera question de faire un résumé sur des brochures, mais aussi préparer des diapositives pour la présentation. Des courts métrages sur des projets déjà financés pourront faire partie des supports à présenter durant la campagne.
Dans cette phase, l’équipe du projet prépare également les différents déplacements qui seront faits pour le besoin du projet.
Phase 4 : Elle est consacrée à la campagne d’information concernant le projet, mais aussi la campagne d’invitation à participer au programme de formation concernant les aspects des objectifs de développement durable, la recherche de financement et sur l’utilisation de l’annuaire qui sera mis à leur disposition.
Cette campagne se fera auprès des différents bénéficiaires du projet que l’équipe du projet aura sélectionnés.
Aussi, l’utilisation des réseaux sociaux sera un atout pour mieux vulgariser le projet et inciter les bénéficiaires à participer.
Phase 5 : Elle est destinée à la campagne de renforcement des capacités sur les aspects des ODD, le montage de projet, mais aussi la formation sur l’utilisation de l’annuaire pour la recherche de financement.
h) Descriptif du produit attendu
Le projet a pour finalité de mettre à la disposition des ONG et autres entités un guide qui servira d’aide dans la proposition, le montage et la recherche de financements de projets.
Ainsi, il apparait indispensable de présenter dans les grandes lignes, la description du contenu de l’annuaire.
1ère Partie : Présentation des différents domaines des ODD ainsi que des exemples de projets financés pour chaque ODD;
2ème Partie : Conseils Pratiques pour le montage de projet et la recherche de financements;
3ème Partie : Annuaire de bailleurs de fonds par ODD, des dates de candidature, des types de structure qui peuvent postuler.
L’annuaire devra être simple et accessible pour qu’il soit utilisé par un grand nombre de personnes. Pour ce faire, il sera accompagné d’une page Facebook qui mettra à la disposition du public, les différents liens pour avoir accès aux informations concernant les financements, les dates de candidatures, les programmes, les outils de montage de projets, etc.
i) Risques et plan de suivi-évaluation
Durant la mise en place du projet, deux principaux risques majeurs pouvant affecter considérablement le projet ont été notés, à savoir :
- Non-participation des bénéficiaires : qui pourrait découler d’une mauvaise spécification des délais des campagnes de publicité sur la mise en place du projet.
- Annuaire incomplet : qui pourrait provenir d’une mauvaise méthodologie de travail ou d’un manque d’informations concernant les potentiels bailleurs de fonds.
Pour faire face à ces risques, plusieurs mesures seront prises. Tout d’abord, veillez à ce que la campagne d’information concernant le projet soit faite le plus tôt possible et en utilisant tous les moyens de communications à la disposition de l’équipe du projet.
Pour le second risque, le plan du contenu de l’annuaire sera divisé en blocs de travail auxquels seront associés des pourcentages (20% par blocs).
Ainsi, on pourra suivre le pourcentage d’avancement de la rédaction de l’annuaire compte tenu du temps qui sera attribué à chaque bloc. Cette méthodologie de suivi-évaluation permettra de suivre l’avancement du projet tout en prenant de mesures appropriées en cas de retard.
j) Durée du projet
Le projet s’étendra sur 10 mois. En effet, les deux premières phases du projet à savoir la recherche documentaire et la rédaction de l’annuaire prendront plus de la moitié du temps consacré au projet. Considérées comme le maillon essentiel du projet compte tenu du résultat attendu, ces deux phases seront exécutées en 7 mois.
Pour les 3 mois restants, 2 mois seront consacrés à préparation aux différentes campagnes de formation. Enfin, le dernier mois sera consacré aux campagnes de renforcement des capacités et de formation à l’utilisation de l’annuaire.
k) Cout du projet
Le détail du cout du projet est présenté dans le tableau ci-après.
| Code | Ligne budgétaire | Unité | Nombre | Cout unitaire en euro | Budget total en euro | Cout unitaire en Fcfa | Cout Total en CFA | Pourcentage |
| 1 | Ressource humaine | Par mois | ||||||
| 11 | Personnel permanent | Par mois | ||||||
| 111 | Chef de projet | Par mois | 10 | 1000 | 10 000.00 | 655 960.00 | 6 559 600.00 | |
| 112 | Assistant de projet | Par mois | 10 | 500 | 5 000.00 | 327 980.00 | 3 279 800.00 | |
| 113 | Personnel administratif et Comptable | Par mois | 10 | 460 | 4 600.00 | 301 741.60 | 3 017 416.00 | |
| 114 | Responsable Communication | Par mois | 5 | 382 | 1 910.00 | 250 576.72 | 1 252 883.60 | |
| 115 | Chauffeur | Par jours | 20 | 32 | 640.00 | 20 990.72 | 419 814.40 | |
| 1 | Sous-Total | 22 150.00 | 14 529 514.00 | 47% | ||||
| 2 | Voyage du personnel | |||||||
| 21 | Transport | |||||||
| 211 | Déplacement à Port-Gentil | |||||||
| 2111 | Billet déplacement | Par personnes | 8 | 50 | 400.00 | 32798 | 262 384.00 | |
| 2112 | Hébergement à l’Hôtel (4 personnes fois 77 euros) | Par nuit | 14 | 308 | 4 312.00 | 202035.68 | 2 828 499.52 | |
| 2113 | Per diems (4 personnes pour 14 jours) | Par jours | 14 | 216 | 3 024.00 | 141687.36 | 1 983 623.04 | |
| 2 | Sous-Total | 7 736.00 | 5 074 506.56 | 16% | ||||
| 3 | Equipement | |||||||
| 31 | Equipement informatique | |||||||
| 311 | Ordinateur portable + antivirus (Chef de projet + Assistant) | Par unité | 2 | 458 | 916.00 | 300429.68 | 600 859.36 | |
| 312 | Imprimante | Par unité | 1 | 910 | 910.00 | 596923.6 | 596 923.60 | |
| 313 | Vidéo projecteur | Par unité | 1 | 500 | 500.00 | 327980 | 327 980.00 | |
| 32 | Equipement de bureau | |||||||
| 322 | Matériels et fourniture de bureau | Par mois | 10 | 100 | 1 000.00 | 65596 | 655 960.00 | |
| 3 | Sous-Total | 3 326.00 | 2 181 722.96 | 7% | ||||
| 4 | Fonctionnement |
| 41 | Location véhicule | |||||||
| 411 | Cout location véhicule-Entretiens Libreville | Par jours | 10 | 77 | 770.00 | 50508.92 | 505 089.20 | |
| 412 | Cout location véhicule-Entretiens Port-Gentil | Par jours | 10 | 77 | 770.00 | 50508.92 | 505 089.20 | |
| 413 | Cout carburant | Par jours | 20 | 77 | 1 540.00 | 50508.92 | 3 889 186.84 | |
| 42 | Autres couts | |||||||
| 421 | Téléphone/internet | Par mois | 10 | 50 | 500.00 | 32798 | 327 980.00 | |
| 4 | Sous-Total | 3 580.00 | 5 227 345.24 | 17% | ||||
| 5 | Ateliers information/Renforcement de capacités | |||||||
| 51 | Ateliers Campagne de publicité | |||||||
| 511 | Distribution de billet d’invitation | Par personnes | 5 | 8 | 40 | 5247.68 | 26 238.40 | |
| 512 | Spot télé format 1 minute | Par unité | 1 | 146 | 146 | 95770.16 | 95 770.16 | |
| 513 | Spot radio 1 minute | Par unité | 1 | 96 | 96 | 62972.16 | 62 972.16 | |
| 52 | Ateliers Renforcement de capacités | |||||||
| 521 | Location de salle de formation (2 jours /villes) | Par jours | 4 | 1373 | 5 492.00 | 900633.08 | 3 602 532.32 | |
| 522 | Location sonorisation | Par jours | 4 | 77 | 308.00 | 50508.92 | 202 035.68 | |
| 5 | Sous-Total | 6082 | 3 989 548.72 | 13% | ||||
| TOTAL | 42 874.00 | 31 002 637.48 | 100% |
Conclusion
En somme, le Gabon est un pays qui regorge plusieurs richesses minières et forestières.
L’exportation des matières premières telles que le pétrole et les minerais reste l’activité qui procure au pays le plus de revenus. L’exposition au risque de fluctuation des cours internationaux fragilise la structure de l’économie du pays.
La diversification de l’économie a été au centre du programme de développement du pays à travers son plan stratégique Gabon émergent (PSGE). Malgré beaucoup d’efforts, ce programme n’a pas produit les résultats escomptés. Le pays s’est doté d’un nouveau programme inscrit dans le plan de relance de l’économie.
Olam Palm, qui reste à ce jour le premier pourvoyeur d’emplois du secteur privé au Gabon, joue un rôle essentiel dans le processus de diversification de l’économie du pays.
Malgré son poids dans l’économie du pays, la majorité des emplois créés par la structure reste précaire et sa contribution fiscale est proche de zéro. Considérée comme le second poumon après l’Amazonie, la forêt du bassin du Congo est riche par sa grande biodiversité. Cette biodiversité est fortement menacée par l’activité humaine à travers des projets et de programmes de développement.
C’est ainsi que l’ONG Brainforest joue un rôle considérable dans la protection de la forêt et de l’environnement au Gabon.
En prenant appui sur les textes existants, l’ONG effectue des études et des missions d’observation indépendante dans le but d’amener les opérateurs économiques publics et privés à respecter la législation gabonaise dans le domaine forestier et environnemental.
En outre, l’ONG veille principalement à la protection des droits des peuples autochtones afin que ces derniers bénéficient des retombées des activités forestières localisées au sein de leur communauté. Enfin, à travers la mise en place de projets, l’ONG contribue au développement communautaire.
Cependant, l’ONG reste confrontée à plusieurs difficultés internes et externes. Sur le plan interne, l’ONG ne bénéficie pas de subvention.
Ces ressources proviennent principalement des études et réponses aux appels à projets effectués. Ce qui limite les activités de la structure. Sur le plan externe, les actions menées par l’ONG sont souvent mal interprétées, ce qui pourrait fortement entacher l’image de l’ONG sur le plan national.
A l’issu de cette étude, nous pouvons aisément affirmer que par ses missions, ses études et ses projets, l’ONG Brainforest joue un rôle important dans la protection de la biodiversité et le développement inclusif et durable au Gabon.
Son impact dans le processus de développement du pays serait plus perceptible si elle bénéficiait d’un soutien financier, mais aussi d’une véritable liberté d’action dans les missions qui sont les siennes.
Bibliographie
U.S. Energy Information Administration. 2019. PETROLEUM & OTHER LIQUIDS. 2019.
Banque mondiale. 2017b. World development indicators. washington : Banque mondiale, 2017b. Barro, Robert. 1981. Output effects of govemment purchase. s.l. : Journal of political economy, 1981. Brainforest. AProjet « Arboretum de Sibang ». Libreville : s.n.
—. 2019. CACAO SOUS OMBRAGE : PILIER DU DÉVELOPPEMENT ÉCONOMIQUE DURABLE DANS LE
WOLEU-NTEM. Libreville : s.n., 2019.
Brainforest et EIA. 2016. Gude pratique de marquage de bois et divers dans les pays du bassin du Congo: Cas du Gabon. Libreville : s.n., 2016.
Brainforest. 2018. Etude sur la transparence dans le secteur forestier au Gabon. Libreville : s.n., 2018.
—. Projet « ON MANGE LOCAL » . Librevlle : s.n.
—. 2012. RAPPORT D’ACTIVITES 2011-2012. Libreville : Brainforest, 2012.
—. 2009. RAPPORT D’ACTIVITÉ ANNUEL DE BRAINFOREST 2009. Libreville : Brainforest, 2009.
—. 2019. RAPPORT DE MISSION D’OBSERVATION ET DE VERIFICATION SUR LES CAS PRESUMES
D’ILLEGALITES D’INSDUSTRIES EXTRACTIVES. Libreville : s.n., 2019.
CEA. 2017. Profil pays. s.l. : Nation Unis, 2017.
—. 2018. Rapport sur le développement durable en Afrique, vers un continent transformé et résilient .
Addis Abeba : Commission économique pour l’Afrique, 2018.
COMILOG et Brainforest. 2014. Etat des lieux environnemental de la rivière Moulili aval de.
Libreville : s.n., 2014.
DGEPF. 2017. Tableau de bord de l’économie (a). Libreville : s.n., 2017.
Expert-comptable-international.info. 2019. Gabon : Le contexte économique. 2019.
FMI. 2017. Comunauté Economique et Monétaire d’Afrique Centrale. Washington : FMI, 2017. 17/393.
—. 2017. Politiques communes des pays membres et politiques à l’appui des programmes de reforme des pays membres. Washington : Fonds monétaire international, 2017.
Mckinsey. 2013. Stratégie d’investissementhumain du Gabon. Libreville : s.n., 2013.
MIKONGO’VISION. 2019. Le Gabon, un pays vert à découvrir. Libreville : s.n., 2019.
MOUISSI, Mays. 2018. Impact des activité du groupe Olam sur l’économie de la République gabonaise entre 2010-2017. 2018.
MOUISSI, MAYS. 2015. Les carences du système éducatif au Gabon. Libreville : s.n., 2015.
Ndijimbi, Franck. 2013. Étude sur l’impact des plantations agro-industrielles de palmiers à huile et d’hévéas sur les populations du Gabon. Libreville : Brainforest, 2013.
NDJIMBI, Franck. 2018. Etude sur la transparence dans le secteur forestier au Gabon. Libreville : Brainforest, 2018.
ONU. 2013. Suivi des Progrès accomplis dans la réalisation des Objectifs du Millénaire pour le Développement par le Gabon. Libreville : ONU, 2013.
PNUD. 2019. A propos du Gabon. Libreville : s.n., 2019.
—. 2016. Indice desorganisme de la societecivile. Libreville : Brainforest, 2016.
Population data. 2017. Indice de développement humain dans le monde. 2017.
PUTHOD, Dominique et TSASSA, Celestin. 2018. Perspectives Economiques en Afrique 2018. s.l. : BAD, 2018.
République gabonaise. LOI NOOi 6101PORTANT CODE FQRFSTlER EN REPUBLIQUE GABONAISE . s.l. :
Libreville.
—. 2017. Plan de relance de l’économie. Libreville : s.n., 2017.
—. 2012. PLAN STRATEGIQUE GABON EMERGENT : Vision 2025 et orientations stratégique 2011- 2016. Lbreville : s.n., 2012.
TRAN, N. 2018. Debt threshold for fiscal sustainability assessment in emerging economies. s.l. : Journal of Policy Modeling, 2018. 40(2), 375-394..
UNICEF. 2017. Conseil d’administration, deuxième session ordinaire de 2017:Descriptif du programme pays. Gabon : s.n., 2017.






