Accueil / La logistique / La logistique des stupéfiants : Zoom sur la distribution finale et le dernier kilomètre / 4 drogues : le cannabis, le cocaïne, l’héroïne et l’ecstasy

4 drogues : le cannabis, le cocaïne, l’héroïne et l’ecstasy

Pour citer ce mémoire et accéder à toutes ses pages
🏫 Sorbonne Université - Master TLTE
📅 Travail de mémoire de Master (Transports, Logistiques, Territoires & Environnements) - Jun 2029
🎓 Auteur·trice·s

Etat des lieux général

Les 4 drogues de ce mémoire

Pour comprendre comment fonctionne la logistique des drogues, il était important dans un premier temps de définir ce qu’est la logistique et ce que sont les drogues.

Dans un second temps, il faut comprendre quelles drogues sont concernées par ce travail ainsi que leurs formes (herbe, poudre, cachet), structure (« naturelles » ou synthétiques), flux principaux et étapes suivies.

Cette partie viens donc expliquer ces critères pour chaque drogue traitée dans ce mémoire, en ajout de cela, un rapide état des lieux sera réalisé sur la consommation de ces drogues en Europe pour comprendre leurs positionnements sur les différents marchés (production, transport, distribution) ainsi qu’un zoom sur leurs dangerosités individuelles et combinées.

Le cannabis

Le cannabis est une des drogues la plus consommée dans le monde selon l’EMCDDA (avec le tabac, l’alcool et la caféine), sous plusieurs formes, résine, herbe, huile, pollen, c’est la suite d’un produit naturel, avec pour principal psychoactif le tétrahydrocannabinol (THC).

Elle est consommée depuis la nuit des dents comme drogues et comme source de fibres, c’est une drogue qui est majoritairement fumée, mélangée à du tabac, mais elle peut également être cuisinée.

Cette drogue peut être utilisée médicalement en tant qu’analgésique ou encore (Dronabinol) comme médicament pour le traitement des nausées lors de chimiothérapie.

Sur le marché noir, son prix est aujourd’hui d’environ 10 € le gramme.

Sa zone de production s’étend sur plusieurs points, mais les 2 zones majoritaires de production dépendent du type de produit, pour la résine, c’est l’Afrique du Nord et la région du Rif, pour l’herbe, c’est la Californie, l’Ouest du Mexique et l’Espagne.

C’est un produit difficile à transporter car il prend de la place dans un premier temps et également car il dégage une forte odeur, les principaux axes de transports sont décrits dans la carte, de la Californie où l’herbe est produite jusqu’à l’Europe et la France, ou encore, des montagnes du Rif jusqu’à la France en passant par Gibraltar et l’Espagne.

Carte 3 : Cartographie flux Cannabis, conception Julien Magana, 2022

Cartographie flux Cannabis, conception Julien Magana, 2022

Système Flux 1 : Cannabis, conception Julien Magana, 2022

Cannabis, conception Julien Magana, 2022

La production suit un processus agricole, cependant, les graines peuvent être obtenues naturellement ou non, d’où le double circuit possible.

Une fois les graines poussées, les plants sont récoltés, et passe par une phase de séchage, l’herbe est déjà dans ce cas prête à être consommée, elle peut donc suivre le processus logistique directement par le transport, pour la résine, les plants suivent un processus appelé le tam-tam pour récolter le pollen, une fois ce dernier récolté, il est pressé pour réaliser la résine, c’est ensuite que le processus logistique commence, avec des fonctions d’emballages, d’acheminement et de transport, avant d’être détaillé par la suite entre divers acteurs et revendus au consommateur qui peut fumer ou cuisiner le produit.

La cocaïne

La cocaïne est tant qu’à elle, moins consommée, sous forme de poudre, elle peut être snifée, fumée (ou encore injectée mais cela est rare), c’est un stimulant qui se consomme dans plusieurs contextes, de fête ou de travail pour la grande majorité, c’est une substance d’origine végétale obtenue par la transformation de la feuille de coca.

Encore une fois, les feuilles de coca sont utilisées depuis la nuit des temps par certains peuples indigènes d’Amérique du Sud, le prix de la cocaïne varie en Europe, en France, il est aux alentours de 80 € le gramme.

La cocaïne du fait de sa particularité de production à pour origine le lieu où la plante est cultivée mais également là où les processus chimiques pour sa transformation sont réalisés, la feuille de coca est produite en Colombie, au Pérou ou encore en Bolivie, pour être ensuite transformée sur place ou au Mexique, ensuite, elle emprunte 3 routes distinctes, les routes NORD, CENTRE et SUD.

La route NORD, suit un itinéraire maritime au départ des zones post-transformation vers des ports Européens.

La route CENTRE, suit un itinéraire partant de ces mêmes zones ou du Brésil, vers des ports intermédiaires dans les Îles Canaries, le Cap-Vert ou encore l’Espagne, l’Italie et la Corse, pour enfin arriver en France et suivre les mêmes réseaux de flux interne que les autres drogues.

Carte 4 : Cartographie flux Cocaïne, conception Julien Magana, 2022

Cartographie flux Cocaïne, conception Julien Magana, 2022

Système Flux 2 : Cocaïne, conception Julien Magana, 2022

Cocaïne, conception Julien Magana, 2022

La production suit un processus agricole à même mesure que pour le cannabis, cependant, ce processus se voit ajouter des étapes de transformations via des actions chimiques réalisées sur les feuilles pour obtenir dans un premier temps de la « pâte de coca » et ensuite dans un second temps la dénommée « cocaïne », à la suite de cela, le produit suit la même chaine logistique plus ou moins que les autres drogues, avec des actions intermédiaires et un flux linéaire vers une distribution aux clients finaux.

L’héroïne

Décrite comme une préparation brute de la diamorphine (EMCDDA) l’héroïne est la drogue la plus dangereuse qui sera traité dans ce dossier, elle est le produit d’une plante ainsi que de 2 transformations par processus chimiques.

La diamorphine est utilisée comme un traitement de douleurs sévères en tant qu’analgésique narcotique.

L’héroïne peut être consommée de différentes manières, fumée ou solubilisée avec un acide faible puis injectée. L’opium tant qu’à lui, dérivé de la même plante qu’est le pavot, est fumé depuis la nuit des temps.

Sa forme est une poudre fine brune pour sa représentation la plus présente, mais également sous forme de poudre blanche notamment en Asie du Sud-Est (EMCDDA).

La plus grande partie de l’héroïne présente en Europe proviens de marché de production Afghan, le produit parcours 3 différents itinéraires.

L’itinéraire A dit « SUD », après un préacheminement routier vers des ports Pakistanais, un transport maritime est effectué en Afrique de l’Est, ensuite, un transfert est réalisé de l’Est à l’Ouest de l’Afrique par 2 routes, pour ensuite rejoindre où des ports Européens comme la cocaïne, ou suivre le chemin des routes remontantes du Maroc vers la France coupant l’Espagne comme la résine de cannabis.

L’itinéraire B dit « Balkans », passe par la Turquie comme porte d’entrée en Europe et ensuite suit la route des Balkans, pour ensuite arriver soit par le biais de la Sicile ou Corse, soit directement par voie routière des Balkans vers la France.

L’itinéraire C dit « EST » suit une route remontant vers le nord et traversant la Russie, pour entrer en Europe par la porte de l’Est et ensuite être acheminé par voie routière jusqu’à la France.

L’héroïne, son utilisation ou son commerce a parfois des connotations très négatives dans certains secteurs français, elle est une drogue qui est mal vue et qui a des effets très importants de dépendance.

Elle a fait l’objet de polémiques aux États-Unis car elle venait à remplacer des traitements opiacés à des patients de classes sociales supérieures qui étaient devenu addict aux calmants types Ocytocine et autre, qui après ne plus avoir de prescription possible, avait un début de consommation d’héroïne pour combler ce manque. Son prix dans la rue est aux alentours de 40€ du gramme.

Sa consommation peut être responsabilisée par le biais par exemple de salles de shoot, où du matériel stérile peut être utilisé et où les déchets sont par la suite mieux gérés que dans des squats, des parcs, des parkings ou dans la rue.

Carte 5 : Cartographie flux héroïne, conception Julien Magana, 2022

Cartographie flux héroïne, conception Julien Magana, 2022

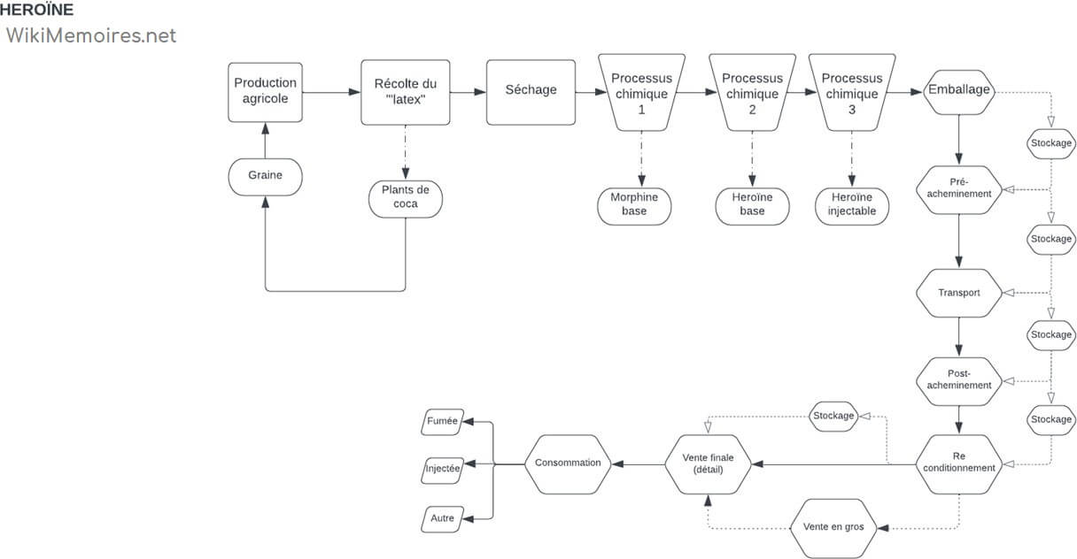
Système Flux 3 : Héroïne, conception Julien Magana, 2022

Système Flux 3 : Héroïne, conception Julien Magana, 2022

La production suit le même schéma plus ou moins que celui de la cocaïne, c’est-à-dire une production dans un premier temps agricole, qui subit des transformations chimiques (au nombre de 3 pour l’héroïne contre 2 pour la cocaïne) et qui ensuite est transportée sous le même schéma que les autres drogues, en empruntant des zones communes et des routes similaires aux autres produits, cependant, la possession d’héroïne ne relève pas du même ordre que celui du cannabis par exemple, ce qui rend le produit (tout comme la cocaïne ou les ecstasys, décris comme drogues « dures ») très sensible à manipuler de par le haut risque pénal en cas d’arrestation, même si, peu importe le produit, les quantités généralement transportées rendent se risque difficilement gérable en cas de transport internationaux.

L’ecstasy (la MDMA)

L’ecstasy c’est la drogue de l’amour, la drogue de la fête, une drogue qui rend les gens heureux, qui rend la musique plus forte et qui augmente nos perceptions de divers sens.

Cependant, elle est bien classée comme une drogue dure, les comprimés d’ecstasy sont la mise en presse de MDMA.

Historiquement, la MDMA est un médicament développé en 1912 par le pharmaceutique Merck, mais jamais mis sur le marché, présentant un aspect thérapeutique trop léger.

L’effet de la MDMA, c’est une stimulation du système nerveux central ainsi qu’une légère action hallucinogène, ce comprimé, malgré tout le marketing coloré, « cool » et attractif, peut représenter un danger en cas de surdosage (prise de plusieurs comprimés) ou encore de prise d’un comprimé dit « surdosé » qui peut engendrer des arrêts cardiaques (phénomène fréquent dans les évènements musicaux).

La MDMA, c’est donc la drogue de la fête, elle possède un système logistique bien propre, passant à plus grande mesure par des canaux différents comme le darkweb et pas réellement par les mêmes canaux que les autres drogues précédemment évoquées.

C’est une drogue récréative, qui s’utilise dans un contexte particulier et qui n’émane (normalement) pas d’une consommation journalière et régulière. Son usage thérapeutique refait face dans des cas de traitements de stress post-traumatiques sur des anciens soldats américains.

La MDMA sous forme de comprimé peut être avalée, snifée ou encore en forme de poudre peut être avalée ou mélangée à un liquide, encore une fois, il est possible de l’inhaler ou de l’injecter mais ce sont des phénomènes plus rares.

Son prix se trouve aux alentours de 10 € le comprimé ou environ 54 € le gramme pour de la MDMA en cristal.

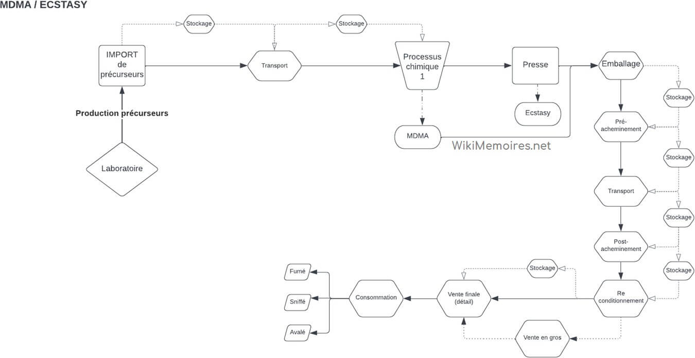
Les routes empruntées par cette drogue sont limitées, l’import de précurseur viens pour la grande partie de Chine, vers des ports de Belgique ou d’Allemagne (car moins de contrôles sur les précurseurs qu’aux PaysBas), ensuite, les précurseurs sont acheminés dans des zones rurales des Pays-Bas où un processus chimique est réalisé et où les comprimés sont préssés et emballés prêts à être distribué sur le marché européen.

Carte 6 : Cartographie flux ecstasy, conception Julien Magana, 2022

Cartographie flux ecstasy, conception Julien Magana, 2022

Système Flux 4 : Ecstasy, conception Julien Magana, 2022

Ecstasy, conception Julien Magana, 2022

L’ecstasy est la seule drogue pour l’instant présentée qui ne nécessite pas de production agricole préalable, c’est uniquement un mélange de précurseurs et des processus chimiques qui font que la MDMA est créée et qu’ensuite les presses peuvent permettre la création des petits comprimés avec des logos bien distinctifs, comme des têtes de mort, des logos de marques (Red bull, Louis Vuitton, Gucci) et d’autres, en gage de qualité et de puissance pour la plupart du produit.

Une fois emballé et expédié, la drogue suit le même chemin de distribution que les autres, à quelques exceptions près, c’est-à-dire que la distribution finale ainsi que le dernier kilomètre vers les consommateurs se réalisera de manière différente, avec une couche supplémentaire qu’est le transport du produit dans un festival, dans un rassemblement, dans une soirée, dans un contexte particulier qui va créer une demande.

Les 4 drogues présentées ne sont pas les uniques drogues présentes sur le marché, de nombreux autres produits sont utilisés, mais, présentant des volumes moindres, ils ne seront pas traités dans ce travail de recherche, pour les citer tout de même, les principales drogues sont aujourd’hui (important de le préciser car c’est un marché qui mute très rapidement), la kétamine, médicaments sous prescription, GHB, champignons, LSD, barbituriques, amphétamines, méthamphétamine, kratom, khat, fentanyl, cathinones de synthèse, cannabinoïde de synthèse et spice, BZP et pipérazines, benzodiazépines, Salvia divinorum, substances volatiles…

La consommation de drogues en Europe

Selon le rapport de 2021 de l’EMCDDA, en Europe « 28,9% des personnes âgées de 15 à 64 ans ont déjà consommé des drogues illicites au cours de leur vie », avec la drogue la plus consommé étant le cannabis, avec tout de même des disparités au sein de l’Europe avec des « niveaux d’usage de cannabis au cours de la vie diffèrent considérablement d’un pays à l’autre, allant d’environ 4 % des adultes à Malte à 45 % en France».

Pour revenir sur la dangerosité de l’héroïne et de sa connotation négative même au sein du monde des drogues, « Les opioïdes étaient impliqués dans 76 % des surdoses mortelles signalées dans l’Union européenne en 2019 ».

Quelques chiffres clés peuvent être trouvés ici dans l’infographie réalisée par l’EMCDDA dans le rapport mentionné auparavant.

Figure 3 : Consommation drogues U.E, EMCDDA, 2021

Consommation drogues U.E, EMCDDA, 2021
Consommation drogues U.E, EMCDDA, 2021

L’EMCDDA offre des données également sur l’offre et le marché : « Au nombre des changements récemment intervenus sur le marché européen des drogues illicites, largement liés à la mondialisation et aux nouvelles technologies, figurent les innovations en matière de production de drogues et de méthodes de trafic, l’ouverture de nouveaux itinéraires de trafic et la progression des marchés en ligne.

Dans le contexte mondial, l’Europe représente un marché important pour les drogues, soutenu à la fois par une production domestique et par des trafics en provenance d’autres régions du monde.

L’Amérique du Sud, l’Asie occidentale et l’Afrique du Nord sont des régions productrices majeures des drogues illicites qui entrent en Europe, tandis que la Chine est un important pays producteur de nouvelles substances psychoactives, précurseurs de drogues et de produits chimiques connexes.

En outre, certaines drogues transitent par l’Europe avant d’être acheminées vers d’autres continents.

L’Europe est aussi une région productrice de cannabis et de drogues de synthèse, le cannabis étant essentiellement produit pour la consommation européenne, tandis que certaines drogues de synthèse sont fabriquées pour le marché européen en vue d’être exportées vers d’autres régions du monde. » (EMCDDA, 2021)

Figure 4 : Saisies drogues U.E, EMCDDA, 2021

Saisies drogues U.E, EMCDDA, 2021

On peut constater une prévalence pour les saisies de cannabis, lié à l’importance du marché et des volumes consommés et donc transportés et interceptés.

On note entre 2009 et 2019 une importante évolution sur la quantité de méthamphétamines saisies en Europe, le nombre de saisies reste stable sur les 10 années étudiées pour les autres drogues.

Les dégâts physiques des différentes drogues et leurs combinaisons dangereuses

Figure 5 : Dégâts sociaux drogues, OFDT, 2014

Dégâts sociaux drogues, OFDT, 2014

Ce tableau de l’OFDT indique un coefficient réalisé et modélisé pour chaque drogue (y compris alcool et tabac) ainsi qu’un classement à 2 échelles, sur la dépendance au produit, ainsi que sur les dégâts physiques du produit, tout ça donnant un coefficient de « dégâts sociaux ».

On peut voir que l’héroïne surpasse toutes les autres drogues, suivi par la cocaïne, cependant, le tabac et l’alcool sont (pourtant légaux) assez supérieur à d’autres drogues en termese dépendance et de dégâts physiques.

Figure 6 : Guide combinaisons drogues, Trispsit, 2016

Guide combinaisons drogues, Trispsit, 2016

Les drogues sont dangereuses indépendamment les unes des autres, mais parfois, elles présentent un réel danger si elles sont mélangées à d’autres produits, ce qui est malheureusement, souvent le cas pour des produits « classiques » comme l’alcool, qui peut de par le contexte dans lequel il est consommé ainsi que son ancrage dans les mœurs, être consommé avec tout inconsciemment des éventuels risques qui s’ajoutent.

On peut également voir donc des drogues qui se combine positivement, qui vont réduire les risques ou augmenter « l’expérience » liée à la prise d’une drogue avec une autre, on peut notamment citer, la combinaison du LSD et de l’alcool ou encore de la cocaïne et du tramadol.

Le but de ce tableau est pour faire de la prévention, au lieu d’avoir un état d’esprit uniquement négatif à l’égard des drogues, il vise à accompagner les usagers, à les conseillers sur ce qui est « responsable » et ce qui l’est moins, tout cela pour viser un point de consommation à plus faibles risques.

Ce tableau est aujourd’hui utilisé dans des festivals, des bars et boîtes de nuits, pour pousser à une consommation plus responsable et accompagnée.

Rechercher
Télécharger ce mémoire en ligne PDF (gratuit)

Laisser un commentaire

Votre adresse courriel ne sera pas publiée. Les champs obligatoires sont indiqués avec *

Scroll to Top